设为首页收藏本站前往手机版>> 今天是: 2025-12-08    美好的一天,从现在开始
天气与日历 切换到宽版

 找回密码
 立即注册
查看: 1524|回复: 0

天梭手表使用说明书-148

[复制链接]
发表于 2022-10-14 16:18:51 | 显示全部楼层 |阅读模式

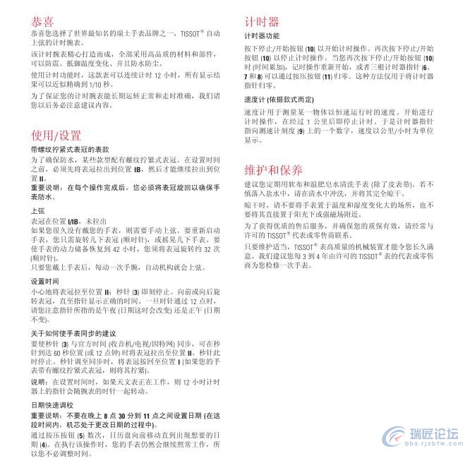
天梭手表如何调星期日历?怎么调时间?瑞匠论坛为您提供天梭手表使用说明书高清图解,可在线阅读或免费下载pdf文档。天梭说明书包含:天梭调时间、日历­(日期、星期)、年历、月份、月相调表链及保养售后相关内容。

天梭手表使用说明书-148

天梭手表使用说明书-148

天梭手表使用说明书-148.pdf (746.61 KB, 下载次数: 0)


腕表售后维修服务中心客服:400-188-5020
腕表时光,一站式腕表服务平台!服务涵盖售后、保养、定制、回收与买卖。
您需要登录后才可以回帖 登录 | 立即注册

本版积分规则

QQ|Archiver|手机版|小黑屋|腕表时光论坛 ( 晋ICP备2025064630号-6 )

版权所有:北京精时恒达钟表有限公司山西分公司 GMT+8, 2025-12-8 15:22 , Processed in 0.109157 second(s), 34 queries .

本网站拟告知顾客维修表之种类,网站信息来联源于网络平台,如有侵权请系删除
法律声明与免责条款:本站是一个信息索引平台,页面内所有数据均自动抓取自公开网络,旨在为用户提供信息参考,并非官方发布渠道。因此,本站无法保证所载门店、电话等信息的绝对准确性与实时性。任何用户因依赖本站信息而采取的任何行动(如前往某门店、拨打电话等)所产生的风险及后果,均需由用户自行承担,本站不为此承担任何义务或责任。如权利人或知情人士发现本站内容存在事实错误或涉及版权、名誉权等侵权问题,请遵循以下程序与我们联系,我们将在收到合格通知后依法处置:侵权投诉邮箱2557628530@qq.com

Powered by Discuz! X3.5

© 2001-2025 Discuz! Team.

腕表时光,一站式腕表服务平台!服务涵盖售后、保养、定制、回收与买卖。
快速回复 返回顶部 返回列表